在保险市场中,选择一款适合自己的重疾险如同在浩瀚的星空中寻找那颗最亮的星。今天,我们将深入剖析两款热门产品——小淘气2号与大黄蜂10号,从产品信息、保费以及产品亮点三个维度,帮助你找到最适合自己的保险之星。
一、小淘气2号与大黄蜂10号保障内容对比
小淘气2号与大黄蜂10号虽然同为重疾险,但在保障内容上各有千秋。
1、小淘气2号:覆盖117种重疾、30种中症、43种轻症,并提供ICU住院保险金、豁免保障等。此外,还可选身故或高残、家庭关爱保险金等多项保障。

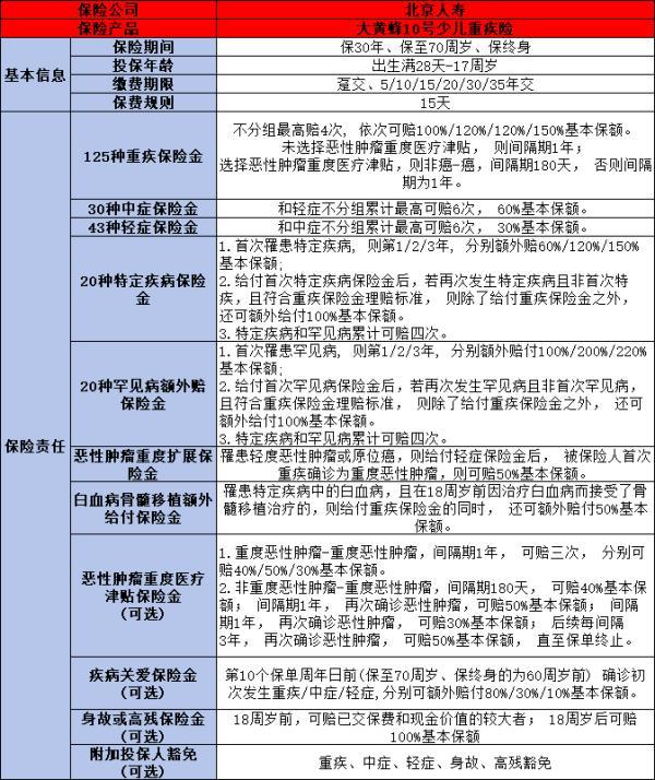
2、大黄蜂10号:其重疾保障范围更广,覆盖125种,且最高可赔四次。同样包含30种中症、43种轻症保障。特色在于针对20种特定疾病和20种罕见病提供额外保障,还有恶性肿瘤扩展保险金等。

二、小淘气2号与大黄蜂10号保费对比
保费是选择重疾险时的重要考量因素。以0岁男孩为例,选择30年交保终身,保额30万,不附加其他可选责任,小淘气2号每年保费为1190.33元,而大黄蜂10号则为1284元。从这一角度看,小淘气2号在保费上略有优势。
小淘气2号保费表:

大黄蜂10号保费表:

三、小淘气2号与大黄蜂10号产品亮点分析
两款产品各有其独特之处,适合不同需求的消费者。
1、小淘气2号:
(1)重疾后有住院津贴保障,且不限病种,理赔门槛低。
(2)ICU住院津贴同样不限病种,更加人性化。
(3)罕见病保障全面,可额外赔付。
2、大黄蜂10号:
(1)缴费期限最长可达35年,减轻每期缴费压力。
(2)保额高达70万,保障力度强。
(3)少儿特疾和罕见病保障全面,累计可赔付四次,单次最高可赔付220%保额。
总之,小淘气2号和大黄蜂10号都是优秀的重疾险产品,各有千秋。选择哪款更适合你,取决于你的个人需求和预算。如果你注重住院津贴保障和罕见病保障,小淘气2号可能是更好的选择;而如果你更看重高额保障和更长的缴费期限,大黄蜂10号则可能更适合你。在做出决策前,建议仔细比较各项保障内容和保费。
贷款计算器2025最新版
免责声明:文章内容不代表本站立场,本站不对其内容的真实性、完整性、准确性给予任何担保、暗示和承诺,仅供读者参考;文章版权归原作者所有!本站作为信息内容发布平台,页面展示内容的目的在于传播更多信息;本站不提供任何相关服务,阁下应知本站所提供的内容不能做为操作依据。市场有风险,投资需谨慎!如本文内容影响到您的合法权益(含文章中内容、图片等),请及时联系本站,我们会及时删除处理。
